
Our research
The team investigates the biology of tissue resident adaptive and innate cytotoxic lymphocytes, focusing on the mechanisms which regulates their effector functions that provide local protection in human organs.
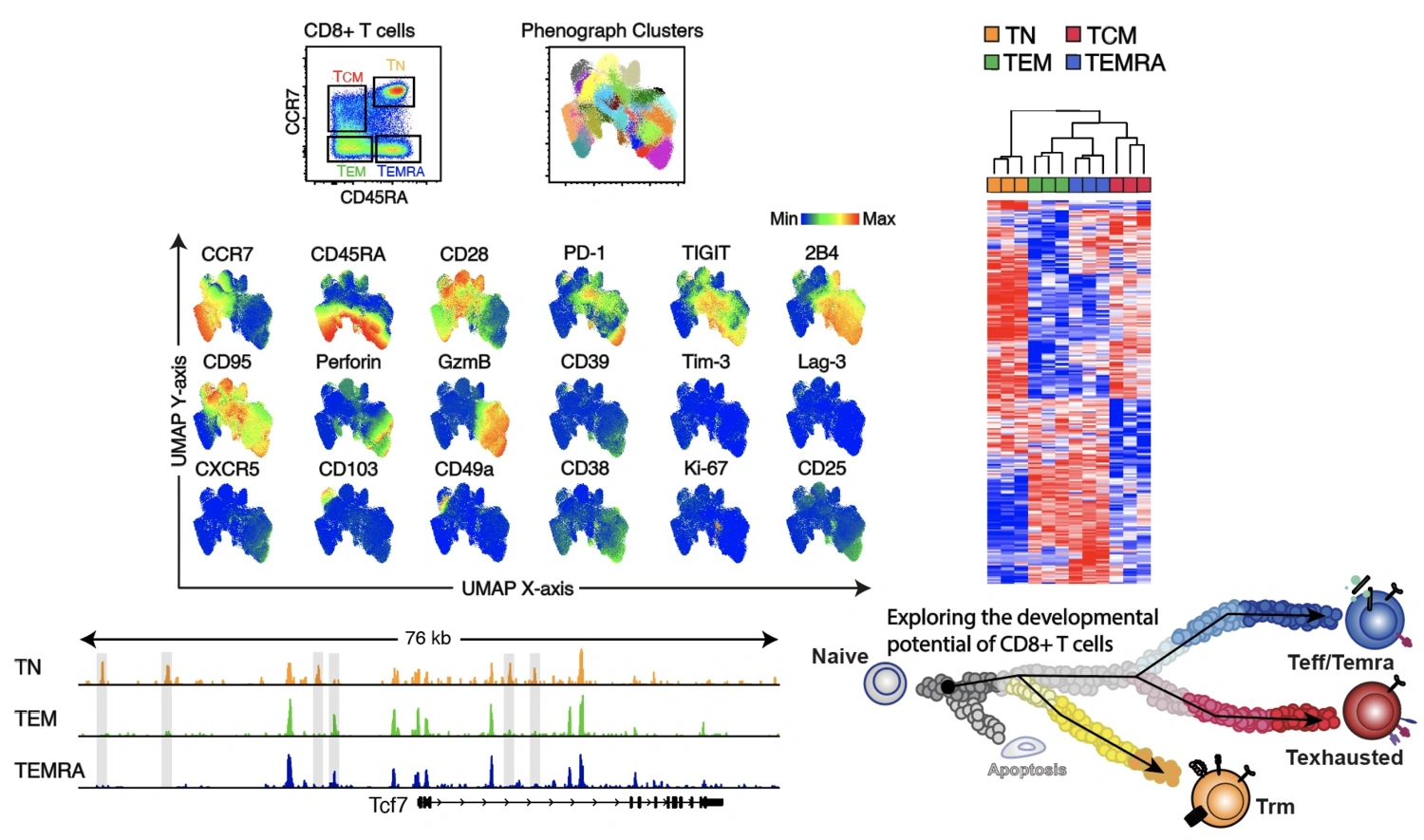
Tissue resident immune cells are important subsets of the immune system providing first-line defense in organs across the human body. These immune cells are known to strategically compartmentalize relevant anatomical sites of the human tissue (e.g. lung, gut, skin). Immune cells like cytotoxic lymphocytes (CD8+ T cells and NK cells) are known to ‘search-and-destroy’ infected or malignant cells through the continuous surveillance of the body via the blood circulation. These cytolytic machinery are expected to be under tight regulation during steady state in the organs to avoid undesirable tissue damage. However, these immune cells must retain the ability to induce a potent effector response when challenged by external stimuli to ensure effective tissue immunity in the relevant niches. How such context dependent modulation of effector molecules (e.g. granzyme B, perforin, IFN-γ,) are achieved remains unclear. Furthermore, the physiological requirements driving these cells towards their tissue specific cell fate are yet to be identified.

Capitalizing on our arsenal of molecular tools and expertise in CD8+ T cell development, we explore the mechanism regulating the effector potential of adaptive and innate cytotoxic lymphocytes in tissues. With an additional focus on inflammation and aging, we seek to characterize the environmental signals dictating the outcome of immune cell tissue adaptation and/or maladaptation and ultimately its impact on the outcome on health and disease in humans.
