Doctoral student representatives at the Department of Global Public Health
As a doctoral student, it is your right to exercise influence of your education and to be represented in all decision-making and preparatory bodies whose activities are important for the education and the students' situation.

Upcoming Doctoral students fika
The fikas are arranged by the doctoral student representatives Lovisa Hellsten and Elisa Gobbo and will be held approximately on the third Thursday every month at 15.00. The aim is to bring together PhD students, RAs, and post-docs across both Widerströmska and Torsplan.
February 19, Widerströmska
March 19, Torsplan
April 23, Widerströmska
May 21, Torsplan
June 11, Widerströmska
September 3, Widerströmska
Why are we here and what can we help you with?
The doctoral student representatives organise social activities at the department and are also at hand when you need to talk to a fellow doctoral student. We represent your voices and concerns in different committees at the department, centrally at KI and in different doctoral programmes. Please keep in mind that we do not have decision-making rights in all the committees, but we do have platforms to ensure your voice is heard.
In short, our responsibilities are to:
- create community with all of you doctoral students at GPH
- ensure that your voices and concerns are heard in key committees at the department, centrally at KI, in the doctoral programmes, as well as in the Doctoral Students’ Association
- communicate information from these committees back to you
You are welcome to contact the representatives at the department listed below, if you have any questions regarding your doctoral studies!
For support during your doctoral studies at the Department of Global Public Health.
Let us know what you think - stay in touch with us!
In order to represent you, we need to get to know each other! We need to hear your concerns, questions, ideas and issues regarding your experience or situation. We have created a few channels for doing just that and they are:
- E-mail us – see our profiles below
- Attend our fika that we hold on Zoom every other week (see the events list below – internal link) with different themes – for example, let us know how you are doing working from home
- We share important documents and exciting announcements on our GRP_Doctoral students at GPH Teams (join here – or e-mail us and we will add you to our channel). It is a great place to share resources and experiences/thoughts/ideas in the open informal chat
- WhatsApp group – another informal channel for chatting, sharing resources and some announcements. E-mail us to join!
- We also have information in the departmental newsletter that the head of department sends out on a regular basis – so keep an eye out for393 it in your inbox!
- We have two slots each semester in the department webinar/seminar series on Thursdays. We present our work, and sometimes we invite others – such as the doctoral student ombudsman – to talk about their role and responsibilities. Keep an eye out in your inbox for calendar invitations to these seminars!
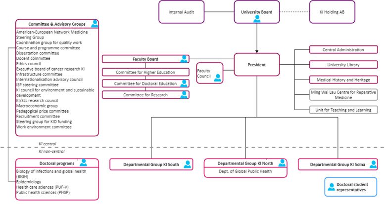
We represent doctoral students at many levels at KI
Doctoral students at GPH are represented at the department level, but there are also doctoral students registered at our department who represent all doctoral students in different doctoral programmes and central committees at KI.
At the department
The departmental doctoral student representatives are appointed to represent all doctoral students at the department. We are assigned to represent you as a doctoral student in the department council, the doctoral board, and in the work environmental group. A student safety representative is also appointed to focus specifically on work environment issues.
Safety representative for doctoral students
Student safety representative (ombudsperson), together with employee safety representatives, have the mission to watch over and work to promote a good work environment (physical, organizational, and social).
The student safety representative’s tasks include:
- Notifying the department of any shortcomings in the study (work) environment within their safety area
- Participating in the planning of e.g., new or changed premises and other planning which is significant from a study (work) environment perspective
- Participate/collaborate in risk assessments
- Taking part in the reporting and investigation of near accidents and study (work) injuries
- Taking part in the preparation of study (work) environment action plans.
The student safety representative, however, does not have the right to stop the work/study activities (this right is only possessed by the employee safety representative). The student safety representative is also part of the student safety network.
If you want us to bring up a particular issue in any of these committees, please attend the fikas or let us know through Teams or e-mail us (link below to our contact cards). We communicate decisions taken in these committees primarily through Teams but also at our fikas.
The committees we attend
Our role in these committees is to voice the perspective of the doctoral students at GPH. It is important to note that we do not have any decision-making power, which means that we are not allowed to participate in the final decision about a certain issue. We do however, voice the concerns doctoral students and do our best to ensure that the doctoral student perspective is considered in the decision-making process. Below we have listed the committees in which we represent you, with a short description of what each committee does
The Department Council
Every department at KI has a Department Council, which deals with issues that are of fundamental importance or affect the department as a whole. The Department Council is an advisory board, a forum for dialogue and support for decisions by the Head of Department. Everyone is welcome to contact the representatives at the council regarding issues that concerns the department as a whole.
The Work Environment Group
The work environment group is a local forum for physical, organizational, and social work environment issues at an overall level. The group is a resource for the Head of Department and consists of representatives for both employer and employee from different parts of the organisation, including local employee safety representatives. You can also turn to local employee safety representatives if you have concern about the work environment.
Examples of work environment issues we have discussed: Improving information about mental health support when KI shuts down for longer periods of time, such as the summer and end-of-year holidays.
If you want to learn more about the formal roles and responsibilities regarding work environment.
The Doctoral Board
The Doctoral Board at the Department of Global Public Health evaluates if all requirements to establish a doctoral position are met.
Examples of doctoral student perspectives:
- Doctoral student’s role in the project
- Reasonable time plan
- Doctoral education environment
In the doctoral programmes
Why should I sign up to a doctoral programme?
All doctoral students are welcome to sign up to the email list of any doctoral programme that could be of interest, and thereby get continuous information about courses, seminars, and workshops within each program. By signing up to the email list you do not commit to attending any courses or seminars or other activities - it is simply a great chance to stay up to date about relevant academic activities in your fields of interest. Just sign up to any programme that seems relevant and interesting to you!
Find the programmes here to learn more about how you can sign up.
Representing doctoral students in the steering group
Each doctoral programme has their own steering group made up by researchers from different departments. Doctoral students are represented by the representatives from GPH in several of these groups. Let the doctoral student representatives from GPH know about your ideas for seminar topics, etc, and we can voice your opinions at the steering group meetings! See below for a list of programs and contact details for the doctoral student representatives in each respective steering group for the doctoral programmes, and don’t hesitate to contact us.
Centrally at KI

KI Council for Environment and Sustainable Development
The KI Council for Environment and Sustainable Development advice the President and Vice President regarding KI:s environmental and sustainability work. The Council is involved in working out action plans for implementing the new KI Climate Strategy (signed by the President in March 2021), as well as other activities regarding KI:s sustainability work.
Examples of doctoral student issues we have discussed:
How and which courses, seminars, defenses, etc could be offered digitally once the pandemic is over, to be in line with the goal of reducing emissions from travels with 50% by 2030.
The Board of Karolinska Institutet
The function of the board is regulated in the Government Regulation, the Higher Education Act and the Higher Education Ordinance. The Board of KI makes decisions on important issues concerning KI's organisation, orientation and finances, as well as the university’s long-term strategy.
Examples of doctoral student issues we have discussed:
How to ensure skills supply in academia and healthcare for the long-term success of KI’s education and research activities, e.g. by career pathways for junior researchers.
The Doctoral Students’ Association (DSA)
In addition to representing your perspectives and concerns at the department, we are also in close communication with the central doctoral student group, the Doctoral Students’ Association (part of the student union, Medicinska Föreningen, MF). Examples of information that we have communicated included responses to the mental health survey, new information regarding administrative routines, etc. If you would like to communicate anything to the DSA through us, we are happy to do so! You could also contact them directly through their website if you want.
The Doctoral Students’ Association (DSA) is MF’s section for doctoral students at Karolinska Institutet. DSA works to promote the situation for doctoral students at KI regarding a wide range of issues, from supervision, education, and salary to work environment and other important aspects. Go to their website to find out more about student life, ways to get involved for student influence as well as to learn more about your rights. Getting involved in the DSA is a very good way of networking, making friends and making community during your time as a doctoral student at KI. Make sure you explore this opportunity to meet new people from different departments, research areas among many other things!
We currently do not have representatives from GPH at the Board of DSA but we hope that some of you would be willing to join in the near future!
Do you want to be the next doctoral student representatives?
The DSA will usually announce available positions for the upcoming year during the autumn in the preceding year. Available positions usually include departmental student representatives, student safety representatives, doctoral programmes representatives, representative for the boards and committees at KI central, and representative for the Board of DSA. Interested candidates can usually apply through the DSA website and will go through the election process determined by the student union (MF). If you are interested, keep an eye on DSA’s website, newsletter, or social media (Facebook, Instagram, Twitter)!
Psychosocial support
Being a doctoral student can be a real struggle at times, both physically but also mentally. It is both work and study at the same time, and as such it can be very stressful and difficult to manage the expectations and priorities of oneself and those of others. While research necessitate collaboration, it is also a highly competitive job. The pressure to deliver and perform can be intense, but at the same time, you are also a student and should have the time to learn, i.e., being accepted as a beginner and whose mistakes should be understood to be part of the learning process. In addition, you may also work in a group or office where many people are having difficulties coping with stress and pressure, which in turn may impact their behaviour and attitude toward you or other colleagues. And this is just the professional side of it! Four years can be a long time, and many things can happen during this period – in your family, with your friends, your partner or other relations that matter to you. As such, it is important to be kind to yourself, attentive to your health and wellbeing and reach out for support when you need it.
If you are unsure about who is really supposed to do what, you can check out this page where KI has put together a comprehensive list of support for doctoral students for issues related to studies as well as health. And check out his page for GPH support for doctoral students.
Sometimes – all you need is to feel some sort of connection, someone to talk to, someone who listens to you, perhaps some community. If so, please join our fikas every second week! See the events at the bottom of this page, or email us, your departmental doctoral student representatives!
Find social activities for doctoral students
The Doctoral Students’ Association often arrange social events for doctoral students. Please follow their Facebook, Instagram, or Twitter to get more information.
Frequently Asked Questions (FAQ)
The Doctoral Students’ Association have gathered a list of frequently asked questions regarding issues such as funding and salary, support for stress and depression during your education, payment during sick leave, pregnancy and parental leave, internships, injuries on the job, unclear working hours and assignments from the supervisor, and many other issues.
Here we compile other frequently asked questions that might be relevant for doctoral students at GPH.
Q) How do I get access to GPH premises at Widerströmska Huset and Torsplan?
All doctoral students at GPH are entitled to have access to the premise at Widerströmska Huset. Please login here to find out more. Access to Torsplan is primarily given to students whose research group is based there. You should communicate with your research group leader/administrator to obtain such access.
Q) I am a sandwich doctoral student and will stay in other countries during my studies. Which visa/residence permit should I apply for?
Depending on how long you are planning to stay in Sweden during your studies, you might be able to apply for a residence permit or visa. Please see this page for more details about residence permit or contact the HR (Human Resources) at GPH for more information.
Q) I want to learn Swedish. What options are available for me?
There are many different opportunities available to learn Swedish.
Q) I want to edit my profile page at KI. How do I do that?
You can find the instructions to edit your KI profile page here. You can also add publications list to your KI profile page by following the instructions.
If you still have questions, please e-mail us – the departmental doctoral student representatives.
Current doctoral student representatives at GPH
Representatives at the department
Elisa Gobbo
Phd StudentLovisa Hellsten
Phd StudentRepresentative in the BIGH doctoral programme
Vacant
Representative in the PHSP doctoral programme
Hager Saleh
Phd StudentRepresentative in the Health Care Science doctoral programme
Pernilla Siljehag
Phd StudentRepresentative at the KI council for environment and sustainability
Representative at the Board of KI
Events hosted by the representatives
The doctoral students' ombudsperson (DO)
The doctoral students' ombudsperson (DO) is also available if you have questions or need support. The DO is employed by Medicinska Föreningen to support all doctoral students at KI.
The DO can provide you with independent information about rules and regulations at Karolinska Institutet, as well as assist and support in conflicts with the department.
Contact the doctoral students' ombudsperson at Karolinska Institutet
